Marantz7          
2025.02.6
      
 夢クラフト ph7 金田アンプの世界
 これはph7の備忘録
記述は時系列ではありません それぞれのテーマに関するものをまとめています
例:セレンならばそのテーマにて下へ書き足しています

内外を問わず、これ程までに他メーカーの製品に影響を与えたアンプは少なくないだろう。それはデザインはむろんの事、その回路においてもである。今回発売されたmodel7Kは外観はもとより回路、パーツ等、そっくり、そのままオリジナル通りに再現されており、一世を風靡した有名な3段NF型EQ回路などは今もなお、そのとりこになっているマニアも多い。
かって自作派の多くがマランツの コピーに取りくんだが、オリジナルとは似ても似つかぬ音がしたという話はあまりにも有名だが、オリジナルの完全再現はことほどさようにむずかしいものである
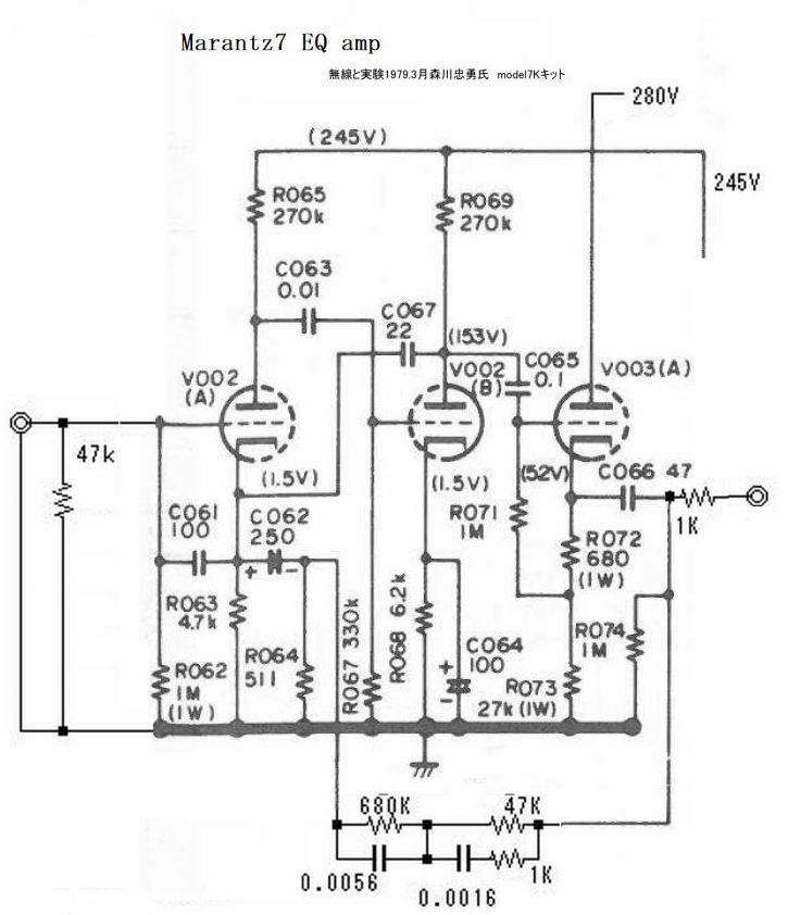
 無線と実験1979.3森川忠勇氏 model7Kキットの内容と製作 から引用
 


無線と実験1979.3森川忠勇氏 model7Kキットの内容と製作にはM・JFAX325として7Kの回路図が付く 
上の画像のリンク先回路図のヒーターブリッジ回路の配線が違っているので留意 正しくは以下のとおり 
 
 http://zilla.li/Resources/PDF/Marantz_7/Marantz_7C_Schematic.pdf
上図原本はロータリーSW周りが解りづらいので下図を参照 
無線と実験1979.3月森川忠勇氏 model7Kキットの内容と製作 から部分引用し一部手を入れた
そのためR068は6.2KΩとなっている
 


Marantz7
イコライザーアンプならEF86を2球使用したイコライザー金田式 ローカルの2局も含めスタンダードである 今でも20年以上前のこのNo.157を大事に使用している No221の6111WA使用のプリアンプもある ぺるけ式のイコライザーアンプも製作した ところがMarantz7の記事を見ていると半世紀以上も前のこのアンプに何やらとてつもない魅力を覚えた 12AX7を1.5本で片chという構成だが今風に7本撚り線で基板[サンハヤト ディスクリート基板 AT-1S(NO.43)]に組んでみたくなった 素子は当時のものを揃えるのは無理だからせめてカップリングコンデンサだけでも色々と試したいところだ

イコライザー
以下はhttps://phase.main.jp/nfb/pr/s2a/index.htmlから
マランツ#7を名器と決定付けたのは唯一イコライザ部分部分であり、それに比べラインアンプ部はあまりにも平凡
イコライザ部分とラインアンプ部を比較した場合、回路的にはとても同一思想で設計されたとは思えず、極端に申せば全くの別人が分業作業でも行ったのだろうか?と思わせる程であります。
 
いずれにしても楽しみな話題の多いプリアンプだと思う

製作する
とすればイコライザーのみ

しかし単純に作っても以下のことを考えると到底Marantz7の音は聴けない

ワイヤリング等の極小容量の違いで、ポールの配置が異なり、結果最終音質大きな差が生じます、そのようにデリケートである関係上、製造ロットにより音質が変わる? 等の神話が生まれるのも、このマランツ#7の特徴であります。
真空管の電極容量まで考慮してあり、したがって回路図では表現される事がないワイヤリング枝ぶり、極微量の分布容量の変化までもが音質に影響されます。

引用 https://phase.main.jp/nfb/pr/s2b7/index.html

EQ素子計算  金田アンプと類似の素子定数となっている
↑上のリンクはEQ素子計算についてぺるけ氏の記述を引用し計算したものも含む

上の素子で計算すると次のとおりとなる↓
なお1KΩは高域側の帰還量が大きくなり過ぎてアンプが不安定になるのを防ぐため実際の回路では挿入することが多い
←この回路のR3.R7もその役割をしている


※初期型のマランツ7ではC015について0.0056μF、後期型の7Cでは0.0068μFが採用されている との情報があったがどうもこれは違うと思う (長真弓氏の真空管アンプ設計自由自在P.53の回路図はそのようになっているが回路図と解説に齟齬がある)



http://www.ktamp.com/hk28_info.html

以下は参考までに


なお 「モノラルLPのイコライザーカーブについて」 と題して以下に金田イコライザーの解説がある 今まで低域の数値が38Hzと少し低いのが謎だったのがここのサイトで詳細解説 感謝
http://www.ann.hi-ho.ne.jp/aria/amp/EQ-curve.htm
     

サービスマニュアル 
https://www.manualslib.com/manual/892208/Marantz-7c-Stereo-Console.html
きれいな回路のPDFがダウンロードできる ありがたい限りだ


音楽は人の心に訴えるもの 20250209
MJ1985.2政田晴彦氏 「カソードフォロワー付き5球式プリアンプ」
のP.117から引用

前部がないと話が分からないかと思うが 「とにかく・・・」以下に筆者の心が現れている
この号はマランツ7EQ回路の参考になるかと読んでいたが筆者の真摯な姿勢が垣間見れた


ゴロピカ工房 イコライザーアンプとラインアンプ
ここに多くの疑問と答えが少しありそうな感じ
http://www9.wind.ne.jp/fujin/diy/audio/77/eq.htm


RIAA CR型イコライザーの計算
ここにも参考になる記事がある
https://www.minor-audio.com/bibou/cal/CR-EQ.html
RIAA特性を計算するExcelシートまで付いている 感謝

基板をレイアウト 20250412
片chのみパーツを載せた 付いていないものはT①裏に付く22pFと0.01μFだ 特に22pFの高圧は手持ちがないので注文した EQ素子は金田アンプにならっても良いのだろうがオリジナルの値の音を聴いてから考えよう


20pFキャラメルマイカーが見つかった 20250414
初めはデジタル機器で計測 少し容量が多いと思っていた 昔制作したCメータでは20pFとなるから今回のEQに使ってみよう 下の22pFのマイカも手配しているが比較も楽しい



カップリングコンデンサー
真空管回路はインピーダンスが高くカップリングコンデンサーの影響は少ない傾向にあるだろうとしてこれを取り替える予定はない 手持ちに2~3個替えたいコンデンサーがあるが基板のスペースが無いため不格好になるだろうから 当時のコンデンサーは入手困難今は小さく高性能のものが多いだろうからとして音が良いとは限らないがカップリングコンデンサーの使命に徹して音を濁すことなく事を達成できれば良いとしている

コンデンサーの方向性管理は大切だろう
マランツオリジナルのオレンジドロップ、マッキンオリジナルのブラックビューティーには巻き終わり側にラインが入っており、必ず巻き終わり側から巻き始め側に信号が流れる様に使ってある とのことだから
これの判別法(ph7の方法と同じことがとあるサイトに出ていた)
1)高感度なACボルトメーター(フルスケール0.3mV程度)を用意する。
2)各パーツのリードの両端にACボルトメーターを繋ぎパーツを指で挟むと、手による誘導雑音のレベルを表示する。
3)両端の接続を反対にすると雑音レベルが変動する事を確認する。
4)2と3を比べてレベルの高い方のHOT側が巻き終わりであるからマーキングする。

他にもキャラメルは0.01μF 0.05μFもあったからこれも比較しよう とは思うものの取り替えが面倒





基板完成 20250506


EQ素子の片方は半田していない (※容量計測していないため)
ジャンパーなし 裏の配線はヒーター回路 もう少し半田をしっかりと盛る箇所がある


WE407Aラインアンプに押し込めた



ヒーター電圧が少し電圧が高いので0.67V落とした





今回は定電圧回路にはできない したくとも入力電圧が 19 V 程度しか取れないためだ LM338等では入出力電圧差が数V必要なのでNG 確か1.5V位の入出力差でうまくいくLM1084IT-ADJが以下にあった
https://ph7dc.but.jp/dc_amp/NJM2389F-Reg12.6V.html#LM1084
※確かNJM2389Fドロップアウト電圧:0.2V 最大出力電流:1.0AのICは遅延回路が動作しなかったはず

所定の半分くらいの電圧で稼働させたくデータ集め


 ※No.157プリの簡易電源があるのでこの電源を使うためEp=140V位で稼働予定


ヒーター遅延回路
出力19.5VのACアダプターだからラインアンプではハムは無かったがイコライザーは心配だ TRによるリップルフィルターを入れると良い塩梅になるだろう TRで組んでみた 少し電圧低下気味 よく見たら2SD1825 ダーリントン素子だったので分圧抵抗を1KΩと1.5MΩと220μFとしても18Vまでしか出ない 1KΩを10KΩ位に増やすとジワッと電圧が上がって行くが電圧が更に低下する 1KΩだと10V位から印加されだし少し急峻な電圧の上がり方をするが遅延回路よりもリップル低減に注目 次は普通のTRで組み直しだ



2SD2061で組んだが結果は更に悪くなった 17.6Vしか出ない?  hFEの差だろう
安定化電源ではないから負荷で電圧が変動するのは当然 今回の実験ではヒーター負荷は0.38A程度だ
「トランジスタを用いたリップルフィルター」でサーチすると実験データーがあり今回の答えが見えてきた
回路が簡単なのは良いが制約があるから入出力差の少ないレギュレータICで組んだほうが良い 少し廻り道をしてしまった

ダーリントン
1.2Vの無駄を承知で・・・ 
結局以下のようにしてダーリントンを構成した これにて2SD1825を少し上回る電圧18.44Vの確保ができた これなら12AX7に6.15V程度供給できる




 ※2SD756と2SD2061の最低hFEだけ見ても2SD1825を上回る こちらに軍配が

上が2SD756と2SD2061 D756は基板裏に見える
下が2SD1825

これで遅延がうまく行ったはずだった その後LchのT1がSWon時にホタルのようにぽ~っとヒーターが灯った 遅延タイムを増やそう 220μFを470μFくらいに増やそうか この方式がうまくないなら下のリンクのLM338等のICにしよう(ケミコンを増やして解消)
https://ph7dc.but.jp/dc_amp/LM338-6.3vHerterslow.html
※金属は温度が低いほど抵抗値が小さい 電源を入れた瞬間には突入電流がヒーターを襲う 確実にヒーター寿命を縮めるからヒーターには遅延回路を付加する

ヒーター結線 12AX7  とあるページで4ピンはプラスとかありましたが根拠不明



LM1084ヒーター遅延回路を
なんと失敗 AC26.5V3Aのトランスを使っのだが整流後約36V これで18.9V前後は確保できるのだか 遅延回路を入れたために立ち上がりで0V強からスタートするのでその時点で耐圧の29Vを超えた うかつ也 これを回避するには前段に遅延回路なしの回路(23V程度出力)を設置するしか無い あるいは適当な電源トランスを探す 結構迷子になっていて探すのが大変

※最大入出力電圧差LM1085-ADJ 29V 5A の負荷電流で最大ドロップアウトが 1.5Vと魅力的なデバイス

トランスを替えてトライ

宝の持ち腐れパーツ 出川式ブリッジダイオード を投入 ニチコンPLFも音には良いだろう これにてヒーター回路は完成とする
 EQ 18.5V 12AX7 3本 0.286A TRによるリップルフィルター経由のため19.7V-18.5V=1.2Vロス
 LINE 19.7V 407A  1本 0.1A 計0.384Aをこのヒーター遅延回路で受け持つ 1084の放熱は勿論必要


LM1084 VR300Ω+固定1.5KΩで出力電圧20Vとなる これを407Aのヒーターへ供給 EQアンプ側へはTRによるリップルフィルターを入れておりこれはダーリントン素子としたので1.2V低くなり18.8Vを12AX7のヒーターへ供給で丁度良い


高圧にセレン整流器 etc・・・
整流器が半導体に変わるとなぜか音がツルン?としてしまい魅力のない音に変わる場合が多い。と言われているから気になる しかしセレン整流器は手持ちなし 整流管にしたらどうかとも考える
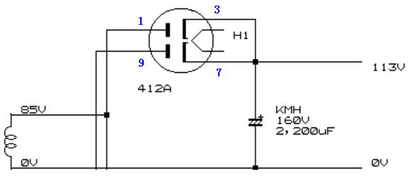
 WE-412A(6754)6754は手持ちあり
  <WE412A規格>
    ヒーター電圧 6.3V
    電流 1.0A
    Peak逆電圧    1250V 
    DC最大出力電流 100mA
  
  マイナスは1.9 3.7を逆にする
  図は全波整流の+のみ表示 1.9をパラにすると半波整流に
この球について金田氏は412Aのあとに平滑化のため2,200μFの大容量のコンデンサを配しておりあまりに大容量という声も多いがph7は過去にこの組み合わせで怖いもの知らずを実行 2200μFは47μF位にして後にリップルフィルターとするのが良いようだ
「全日本真空管マニュアル」 によると整流管のホットスイッチング電流*は整流管が規定する値までであれば0.2秒間は耐えることになっている *https://ph7dc.but.jp/dc_amp/heater-hiB.html参照
BENDIXの6754の規格表ではPeak surge currentの項目に1.1Aと記載されているから6754の場合起動時に1.1Aまでなら0.2秒間はOKとなる が無理は禁物!! (リップルフィルターの遅延を利用するのが良いようだ)
※WE412Aのデータコードが古いものに差し替えてみると良いとのこと 音が違うそうだ 都市*説


6754試験 AC100V入力 無負荷で151V 結構大掛かりなことになる このあとTRリップルフィルターを通す


現用の電源 プラス部のみ使用 この電源のDiを6754に1200μFを22μFの整流管タイプに替える これは元々No.157プリに作ったものでout電圧を抑えてある 少し高い電圧が必要なら51Kを10kや4.7kΩにすべし


整流管もななかなか この高圧で聴いてみる シンプルにしたが 今は少しハムが残るので10μFを100μF等に増やすことと増やした100μF等とパラに100~270KΩを追加すると良いだろう ただ分圧抵抗により少し電圧低下する
音は少し聴いただけだか低域が豊かに広がった感じだ もう少しエージングの後にレポートしたい

色々と試していたが C2551を追加してダーリントンとしてみたが上の回路のママが音に活き活き感があったような?ダンプされ抑圧されたような感じだ 行きつ戻り 耳感覚はなかなか記憶できないものだ

平滑回路におけるリプル
http://jh8chu.akiba.coocan.jp/ps_exp/ps_exp_12.htm に以下の解説がある
ブリッジ型全波整流回路と平滑回路におけるリプルの観測
データがあり参考になる



セレン入手 300v40mAのセレン 電圧は整流管よりも-20Vで電圧出力(上図の+141Vのところが概ね+120Vでセレンの入力電圧はAC107V位と商用電源が最近高い)接続部の効率はセレンの内部抵抗が高く電圧降下が大きいのでその点は良くないが音は一番良いと感じる この素子の利点は順方向の電圧降下が比較的少 ないこととのこと(セレン内部での電圧降下は少ない?)
ちなみにヒータにどうかと思いAC26Vを入力セレンの出口には220μFのケミコンを配置→出力は無負荷DC26V前後(ただし出口のケミコンが47μF等小さいと電圧不安定 17Vくらいまで低下したり戻ったり) ところがLM1084レギュレータを繋ぐとDC11Vに低下 もっと高い電圧を入れないとヒーターに使いたいDC20Vは出てこない 何らかの法則はネットを見ていても分からない? 以下に少しヒントが
整流回路のコンデンサ容量が不十分の場合リップル分低くでることもあります。
(1)小容量のトランスは、巻線の抵抗分が相対的に高いので、負荷電流を流すと10%を超える電圧降下を起こしても不思議はありません。
(2)整流素子は、負荷電流に応じて電圧降下があります。シリコンダイオードに比べ、セレン整流器は電圧降下が大きいと思います。
(3)整流回路に平滑コンデンサを設けた場合、無負荷時は交流電圧のピークまで直流電圧が上昇し、負荷時はその作用が低下するので、電圧降下の割合を増加させる作用があります。

以上https://okbizcs.okwave.jp/mori.nc-net/qa/q9468269.html


セレン整流器は交流により微細な機械振動が発生しているため、この振動が音色に付加されている可能性があり、これが聴感上の快さに結びついていることも完全に否定できない。http://mikami.a.la9.jp/audio/sbd_1/sbd_1.htmから

セレンは徐々に性能は劣化するが,しかし10~15年は十分使用可能なはずである。またセレン整流子は負荷がないと逆電流耐圧が弱められるから久しく休止した後は15分間位は徐々に負荷を増して行く必要がある。
電気防食用整流器と してのセ レンとシ リコンの優劣*(抄 訳)

セレン整流器は情報不足 20250608 
オク出品様からオクで入手したセレンに関連して以下の情報をいただく
セレン整流器の最もおおきな欠点は、1エレメントあたりの耐圧が低いことです。
そのため、段数を重ねて高圧で使えるようにしています。
お求めのセレンの表面に300V 40mAと表示されていますが、現物は24エレメントあり、電流容量は1エレメントの面積に対し1平方センチあたり50mAですので、絶対最大定格は625V 100mA程度です。
但し、セレンの動作可能温度は80℃であるため、実使用にはディレーティングを考えて、300V 40mAと表示されています。
順方向電圧降下は、流れる電流に応じて大きくなります。
また、逆方向の漏れ電流は逆方向電圧が大きくなると急激に大きくなります。
この2つの要素により、温度が上昇します。
そのため、セレン整流器の段数は使用目的に応じて選ぶ必要があります。
そのため、いろんな段数、大きさのセレン整流器が存在します。

初めて知ることが出来た情報もあり感謝です

ヤフー知恵袋から https://detail.chiebukuro.yahoo.co.jp/qa/question_detail/q12240870572
・・・添付画は 4枚になってますが 電極と電極の間が1枚でブリッジ接続されてます。
1枚当たり約30V耐圧 1平方cm当たり約25mAです。
一辺が4cmとすれば16ー1 = 15 平方cm なので 375mA 1を引いたのは 取り付け穴部の面積です
シリコンダイオードはセレン整流器に比べて 内部抵抗が低いので 突入電流などを考慮してディレーティングして下さい。

(先の1平方cmあたり電流容量50mAの半分となってるがこの辺りは良くわからない

なおMarantz7のセレンの状況を詳細に確認できるサイトは以下です
http://morix-am.com/Marantz7-ccon.html こうして実部を見れるのはありがたいことです

ヒーターにセレン 20250613
25V700mA程度のセレンを入手 
薄黄緑色の 30mm□ オリジン電気製 (絶対最大定格 25V 700mA 程度)全波整流用

これで高圧・ヒーターともセレン さて出音は如何

AC入力20V 出力DC26V ケミコンは2200μF レギュレーターで19V前後に落とした
ヒーター負荷は0.5A弱 (12AX7 3本 WE407A1本)セレンの平滑ケミコンの容量に限度はあるものか 昔の整流器だからあまり大きなケミコンは不適のような気がしているがこのことについてどこのサイトでも触れていない
この疑問に対してオク出品様から入手したセレンに関連して以下の情報をいただく 20260614
容量の大きなケミコンで問題ないと思います。
セレンの場合大きな電流を流すと順方向電圧が大きくなり、出力電圧が下がります。
この機能はオートバイの充電に使われ、過充電を防ぐ「レギュレーター」と呼ばれていました。
また、整流機能はスイッチング動作のため高調波が発生しますが、セレンは周波数特性が良くないので高調波が出にくく、ノイズの発生が少ない特徴があります。


※セレン出川情報も参考 https://ph7dc.but.jp/dc_amp/sbd_diode/di_selen.htm


Creeのダイオード C3D02060A 600v2A 電圧は高く出る これも良い音だがすこし冷たく感じる ダイオードをソケットのpin1とpin3に入れて丁度よい ヒーターも不要でなんとシンプルなことか

こうしてみると整流管は古めかしい感じは拭えない 少しピンボケかも なお使用の球は中古のなので使用時間は不明そのうち新品で聴いてみたい

eqパターン若干配置が変更  ※中央右の高圧+280V→+245Vの軽いCRフィルターは基板の外付け

※Rch T③下のEQ素子は5100pFのスチコンが見つかったので100pFは抱かせていない


MLC500で5000pFのスチコンを計測 5100pFのものがあった
このMLC500の計測精度は結構高いようだ しかしこの後pF等小さい値のものが計測できなくなり返品

電源はNo.157用のものでTRによるリップルフィルター式だ 軽く3KΩ+22μFのCRフィルターを追加してイコライザー部に供給している 参考:No.157真空管プリアンプのイコライザーにはこの電源から更に2段の金田式レギュレーターを配置してリップル低減につとめている

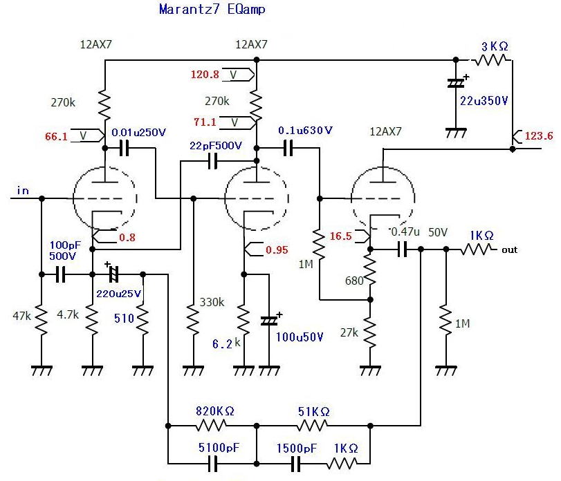
音が出た 20250511
 下図はLCHの電圧関係のみだが 抵抗値を電圧に合わせて替えていないから全体に電圧関係が低い 電源の軽いCRフィルター以外はオリジナルどおり
これでもまともに出音する 音が出たら抵抗値を変更することなど忘れる 球は中古だが12本を自作の真空管チェッカーで計測しバランスの良いものを使った
イコライザー素子は金田アンプの例を用いた
パワーアンプはぺるけ式ミニワッター2017で聴く



カソード抵抗を少し変更してみたいが とりあえずこのままエージングして ぺるけイコライザーとの比較をしてみたい なお手持ちの関係から高耐圧のコンデンサーを用いているところもあるが適宜電圧に合わせよう

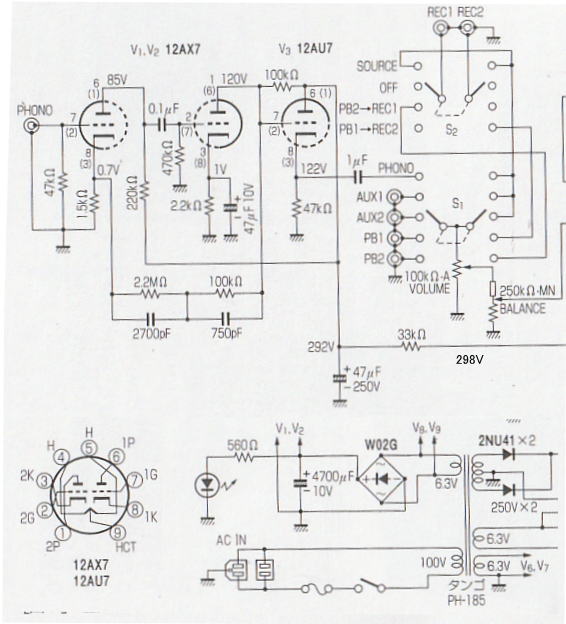
オリジナル回路図が欲しいが・・・2段目のカソード抵抗が6.2か4.7KΩか不明(どうも初期は4.7KΩの様子 後期と7Kが6.2KΩとか)

無線と実験1979年3月号森川忠勇氏の記事に4.7KΩについてあった(2025.5.17)


入力に1MΩと47kΩがパラに成っている回路も見受けるが 47kΩはフォノイコライザ動作の時にのみ挿入され、1MΩは(マイク、テープヘッドなどのために)常時挿入されている入力抵抗のようだ 実装上では、1MΩは基板上、47kΩは入力端子に接続されている

試聴
主にハムが無いかのみ確認 少しある EQなのか407Aのラインアンプなのか不明 その後ぺるけラインアンプで聴いてみると若干だが軽減した またMarantz7型の方は球にシールドを被せるとやはり若干軽減した

音はいつもの感じで違和感は無い エージングでどう変わるか 楽しみだ
なおぺるけラインアンプと407Aラインアンプでは407Aラインアンプの方が音が生き生きしている たった1球の本当にシンプルなラインアンプだが侮れないと感じる



訂正
ハムの件はぺるけミニワッターの上に乗せていたことによるもの ミニワッターの電源トランスの磁界が悪さをしていた 上から下ろして隣にMarantz7型を置くと嘘のようにハムは消えた ますます良く聴こえる


あなたの真空管を調べてみましょう『初歩のラジオ』1959 年 5 月号
試験機のボリュームの数値
「12AX7の場合 60にセットして」とあるので概ね60にセット アナログだからVRが回らないように留意して
150µ 近くを指せばその真空管は良と判定することができます。
120~180µ 迄の間は OK
120~90µ では大分性能は落ちますが,使って使えないことはないでしょう。
90µ 以下は非常に劣化していると考えられます。 
とのこと

今回用いた球は110~140μに分布 使って使えないことはないものとOKのものが混在ということになる
   ① ②
T1 120 125
T2 120 110
T3 140 130
①は球の右側②は球の左側のユニット
T1はLchに
T2はRchに
T3は①をLch②をRchに用いた

T3 140μと130μの球ではカソードに発生する電圧も良い方に多く出る筈だ この辺りがぺるけさんが述べておられるバラツキ それに対応する設計が大事と 私には無理だ
http://www.op316.com/tubes/datalib/pax7bara.htm


使用素子
コンデンサー、抵抗の誤差 当時M級(±20%)ランクで製作したものと思われる
1958年12月に発売のMarantz7 今はあたりまえの金皮抵抗は有ったのだろうが出始めではないか(誤差1%は大分あと) メタライズドフィルムコンデンサー1970頃からものだから そんな状況で上手にまとめられた技術に敬服!!


使用カートリッジ
MG‐3675中電 負荷抵抗、容量:47kΩ/200pF
推奨針圧:2.0~2.5g、重量:5.8g

VNL Ortofon 適正針圧: 4.0g 針圧範囲: 3.0-5.0g 内部インピーダンス: 700Ω 内部インダクタンス: 450mH 推奨負荷抵抗値: 47kΩ 推奨負荷容量値: 200-600pF 自重: 16g(SH-4ヘッドシェル込み)

V-15 TypeⅣ SHURE 
負荷抵抗 47kΩ+200~300pF
インピーダンス 
針先 35E【楕円針】SHURE-35に替える
自重 6.4
出力電圧 4mV(5cm/sec 1kHz)
針圧 0.75~1.25g(最適 1.0g) ダイナミックスタビライザー使用時は+0.5g
再生周波数帯域 10-25,000Hzg

【レコード針 SHURE VN-35用交換針】【国産・楕円針】に替えたら以下のコメントがhpにあった 針圧は気にしないで本来の1.25gで試聴していた 少しビリ付きがあったのはこのせいかも?
PandM Records(ピーアンドエムレコード)のV15 Type3用の交換針の丸針と楕円針の2種類。Amazonでは、丸針が3,410円で楕円針が5,980円で販売 今回はポイントの高い楽天から求めた JICOという選択肢もあるが価格的にリーズナブルなPandM Recordsとした



 互換針型番:VN-35E
 対応カートリッジ型番:V-15 TYPE3
 チップ形状:楕円針
 推奨針圧:1.50~2.50g
 推奨針圧1.5~2.5gとなっております。針圧1g程度ですと歪みノイズが発生するとの報告があります。ご購入後、必ず針圧の調整をお願い致します。
※メッキ部分に変色が見られるとのお客様からのお声を反映致しまして、2023年1月よりメッキ加工(錆止め)をムラなく厚く加工することにて対応致しております。



モデル名 発売期間
V15 Type II Improved 1970-1973
V15 Type III 1973-1978
V15 Type IV 1978-1982
V15 Type V 1982-1983
今回テストのシュアーV15Ⅳは45年程昔のものということだが針をVⅢ楕円針に替えて聴いてみたら驚くことが
始めて聴くシュアーV15Ⅳ
なんと低音の凄いこと 驚いた
スピーカーの裏蓋がきちんとビス止めしていなかったのでビリ付きを発見
いままでのカートリッジでは気にならなかったのに
これは凄いことだと思う Ⅳ専用の替え針も欲しくなりつつある


JICO VN45HE S楕円針 Shure シュア レコード針 ジコー 192-VN45HE 楽天にもヤフーしょっぷにもある
17,600円送料無料


http://20cheaddatebase.web.fc2.com/needie/NDSHURE/SHUREindex.html シュアーインデックス

針圧とインサイドフォースキャンセラー
下は針圧2g ボディがレコード盤面を擦る NG TRIO-KP-700D付属のアーム角度を調整するもこれが上限か?そんなことはないと思う この替え針は1.50~2.50gとなっているから2gで重すぎるということは無いだろう


下は針圧1.35g ワッシャーを噛ませて少し角度を・・・と思ったが意味無し 
インサイドフォースキャンセラーがシビアなシュアーV15だ きちんと合わないと針飛びが起こる 針圧が軽いからなおさらだ


最終的アンプ群 ぺるけミニワッター2017 Marantz7EQ+407Aラインアンプ



12AX7入力容量等に関して述べている これらから約100pF強とした
◆入力容量は真空管の増幅率が大きいほど大きくなり、12AX7で約100pF
https://hayashimasaki.net/tubebook/tubebook15.html

◆ぺるけ氏
http://www.op316.com/tubes/tips/b290.htm
12AX7/ECC83
Ck1.6pF Cg-p1.7pF グリッド~プレート間の交流電圧比60~70 入力容量の合計103.6pF~120.6pF

◆12AX7の詳細資料
http://www2.tbb.t-com.ne.jp/unatsuki/TubeIntroduce/triode.htm


書庫を見ると古い電波技術誌に半導体のMarantz7が載っていた これまた作りたくなった

ライター 武藤明氏

※イコライザー素子の2.2Mが大きすぎるような?



参考
MJ2002.6 長真弓氏のプリメインのイコライザーアンプ部 20250526
電源の292Vはミスプリと思われる イコライザー素子に250V位のCを必要とするのであまり好きではないタイプだ

イコライザーアンプにフィルターコンデンサーのみでリップルがどうなのか 製作記事だからクリアーしているのだろう こんな簡単で良いのだ

※ぺるけ氏と類似


ぺるけ氏の松下評
まさに私の使用球だ
ぺるけ評 http://www.op316.com/tubes/datalib/pax7.htm
松下製12AX7の特徴は、カーブの立ち上がりがやや寝ていること(つまりカットオフが悪い)で、この少々なさけない感じの特性の傾向は松下製全般にいえます。

いくら作図してもおかしいと感じていた これならほぼ今回のph7の製作EQの実測値とあてはまる このグラフに落としてはいないが 約120vで0.44mAのラインを引いて下の方でうごめいている感じだ

V2を例に 120V 0.44mA -1.0Vの真空管マニュアルラインと交差 松下では88V1.1mAとなるようだ



紆余曲折して 20250604 今は高圧は6754整流管 ヒーターはLM1084で暫く聴こうと考えている
ベニヤ板に載せて仮配置 これは便利だ 整流管を止めると左傍のヒーター用トランスは不要となる


今や電源トランスは貴重なパーツ 上側は高圧部 下側はヒーター部


さきほど6月4日20時頃 この組み合わせでレコードを聴く Trio Pim Jacobs – Come Fly With Me 心もち低域がブル~ん 々 と気持ち良い


例によってウッドケース電源

あとは整流管の下のスペースに Di セレン を配して整流デバイスの切り替えをできるようにしたい
切り替えはトグルスイッチでも良いのだが球にはヒータもあるのでややこしくなる セレンのときは球を抜くのが手っ取り早い方法だ 

ラインアンプからのハム
前掲の整流管による高圧回路だが 20251213
ラインアンプを出力ゼロにしても定期的なハムが出る
6754のことを考えて受けるケミコンは22μFとしたが容量不足が原因だった 100μFでも同じ 100+560μFとしてこの不気味なハムは消えた 560μFでなくとも良かったのだろうが手持ちの関係からこうなった


前掲の以下の+側の電源でテストしたときにはハムは無かった ケミコンき1200μFだったから 金田先生は整流管の受けに2200μFを用いているが少し心配なのだ しかしモノーラルプリの電源回路では2200μFを使った実績があるからギリギリだろうが 
ラッシュカレントが(整流管ではホットスイッチング電流と言う)整流管を傷める メーカが最大値を決めているが6754に関しては1.1Aらしい これで0.2secは耐えられるとのこと 




 
夢クラフト ph7 金田アンプの世界
  (C) Copyright 2001.ph7 All Rights Reserved.
 (C) Copyright 2001.ph7 All Rights Reserved.