| heaterと+B 2018.09.03 |
| 真空管プリ出始めの頃金田アンプでは+Bは2〜3分遅れて印加 今は・・・ |
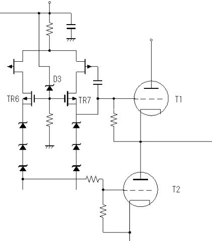
| 「昔のオール真空管DCプリ」という特定できない表現でもあれか?と判る方は金田アンプ通かも その頃は+Bはタイマーで1〜2分程度遅らせて印加したケース Diは1S2711整流方式が記憶では一つあったか(あやふや) タイマーはオムロンのHM3を使っていた すぐに整流素子はDiから整流管となった そのため+Bも自然と遅れて印加されるためHM3は使わなくなった No.217プリからはDi整流方式となって長い整流管の歴史も閉幕し以降整流管回路は見当たらない Diも日立のV19Eが台頭するも長くは続かずSiC素子に譲って今に至る V19Eを大量に買い込んでいる輩も苦笑しているかも No.217プリのページでも触れているがヒーター(heater)と+Bが同時に印加されるのは性に合わないから古い真空管モノーラルプリの電源を拝借してHM3でタイムラグを取っている No.248プリも同様にしていたがTS201によるNo.248プリ専用電源を作ることにして少し前からヒヤリングしている TS201はヒーター用にAC8V巻線があるから現状のAC10V(だったと思う)巻線に比してヒーター用のLM338の発熱も少なくて精神衛生上良い やはり専用の電源はいちいち電源ケーブルの繋ぎ替えをしなくとも良くありがたいのだが+Bは手動で1分後に繋ぐことにしている 少しの手間なのだが徐々に面倒くさくなってきてタイマーを探すもオークションでは高くソケットも付かないし送料も高い オークションより少し高くとも送料無料のAmazonとかに流れてしまうのは自然の摂理?(そんな高尚な話ではなくて恐縮) HM3は諦めて金田式ディアルタイマーをシングル動作にして使ってみることにした 既存の±100VのREG回路にタイマーのON-OFF信号を受けるTRを1つ付加しなければならない(プリだからONの信号だけで良いのでTC4011は1つで良い〜後からもう一つ必要となる) 必要なICは555 4040 4011 丁度各1個ストックあり これで少しはTS201を使った電源製作を楽しめる ケースもウッドケースとしたいところタカチアルミケースのストックがあったのでこれを使った 楽しみは少し残してある ヒーターのブリッジダイオードはメーカー不明の代物 +BのダイオードはV19E等 取り替えて音が良くなるらしいSiC素子採用の余地を残してあるがタイマー不要の整流管も未練があるからSWの切り替えで色々な素子を聴き比べれるようなものも実験的には良いかと目論むが大抵は長続きしない 今は空間の目立つ電源ケースだが色々なものが同居して最後は自分でもどうなっているのか判らなくなる 最近は電源毎にケース内に使った回路とパターンを入れている 回路もパターンも自己流に変更していては判らなくなるのは当然だから ![]() タイマー基板を描いてみた メーカーにはこの基板のCADが無いのかな?探してもいないで物申すのは容赦 4040の11番ピンからのリセット信号が無いとだめかも知れないが取り敢えず組んで見るHM3があればこんなことしなくても良いのに このタイマーはディアルで稼働するところに価値があるのだが 基板は例によって裏表を一緒に描く トレーシングペーパーに印刷し描く 裏返しすると配線の様子が判るし表からも配線の様子が判るのは判断能力が鈍いph7には好都合だがヒックリ返したり色々錯誤するところが脳訓練かも やはり駄目だった 4011がもう一つ必要というかNANDゲートが1回路あれば良いのだがそんなうまい話はない |
| 2018.09.10 真空管のヒータを先に暖めておいてから,B電圧をかけるのはNG 「ホットスイッチング電流と言ってカソードが暖まっている状態でB電圧を急に印加すると過大な電流が流れるからでカソードを傷める」から と craftな毎日 様からアドバイスをいただいた 真空管は苦手なph7にとっては金田アンプの記事のみで製作していたので少し衝撃的 「プリアンプの場合は電流容量が小さいし,それほど問題にならないとは思う」との慰めの言葉も添えられたのは救いだった さらに 「おそらく金田氏の場合はDCアンプという都合上オフセットがどうしてもヒータが温まるまでの間出てしまうための対策と思っている」と結んでいる |
| というのも上のディアルタイマーがようやく稼働したのに・・・ 4011がもう一つ必要だったし±100V基板に2SC2240も追加して事なきを得るがタイマーを使うべきか使わざるべきか ヒーターも冷えていると抵抗値は小さくより多く電流が流れるから予めヒーターを少しずつ温めるなどということは必要ないものか? こんな面倒なことは考える必要はないものか? 抵抗を使い+Bの突入電流を制限し「そろりとケミコンに流し込む」としているものを6C33C-Bパワーアンプの回路で見た記憶があるが色々な方法があるのだろう 2018.09.11 抵抗器の電極間にはどのくらいの電圧を印加できるのか?(定格電圧) 抵抗器の電極間にはオームの法則に従い,次の電圧を 印加することができる 公式 E:定格電圧(V) P:定格電力(W) R:公称抵抗値(Ω) TS-201トランスによる電源にディアルタイマーを付けた 下表の2W16KΩの抵抗の項を見ると142Vを6Vにパラレルレギュレータしても許容範囲だということが判る しかし高熱恐怖症のph7には約80℃(下の表示79℃)は安心して音楽に浸れない 2Wのスケルトン抵抗が気の毒なのだ 思えば下図のNo.140 6C33C-BのパワーアンプのGK間に繋がっているスケルトン抵抗15KΩ(3.68A 203mW)は火あぶり状態だから半田が溶けることもあるとか? ![]() ![]() ![]() 温度計 SM-110 非接触型赤外線温度センサー -33℃~110℃まで測定可 これを買ってみた 2,940円テスターに接触型のセンサーが付いているものとほぼ同一の値が出るからある程度信用しても良いだろう ![]() スケルトン抵抗47KΩをパラにして用いると発熱は軽減されるだろう テストしてみると50〜60℃程度の温度となった これなら安心だ |
![]() |
| (C) Copyright 2001.ph7 All Rights Reserved. |