|
| これはph7の備忘録 |
| MJ無線と実験他多くの雑誌でMarantz型プリの解説や改良記事が結構見受ける それだけ関心が高いということだ 以下はMJ1987-3月p.119から引用したものだ ロールオフを入力側に移動してある 他にも改良したとある 著者は政田晴彦氏 氏の真摯な内容の伝わる解説製作記事だ 内容を学習しながら遅遅触れていくつもりだ ただしEQアンプ部のみ |
![]() ※グラフの0.875は1.0 0688が0.875と思う |
| ラジオの製作 1978年(昭和53年)4月号 「名機マランツ♯7を現代化したプリアンプの製作」の記事がある 以下の第5図参照 この古い雑誌は手持ちの在庫から見つけた 半世紀ほど前の雑誌、当時600円だから安くは無かったと思う その頃時はオーディオよりも無線に興味があった時期でアンテナ製作の参考に購入したものと思う この記事でイコライザー回路が紹介されているがイコライザー素子のC015の値は5600pFではなく後期型7Cの6800pFとなっている V1-2段目ののカソード抵抗R068(オリジナル回路番号)は7kキットでは6.2KΩだがここでは4.7KΩだ |

良いプリアンプとは 下記URLから引用 その通りだと思う プリ・アンプについては、「音を整理(コントロール)することなく、生き生きと音楽を描写する」、と言うことが、音が良いことになる しんなりと鳴る、あるいは音が緩いマランツ#7は、状態が良くない 音の足が速く、ピッシリと鳴るマランツ#7こそが良い個体 1979年頃に発売されたキット 使用パーツが相応に異なること 1997年頃に発売されたレプリカ は「韓国人が設計したもの」であることから、回路がオリジナルとは異なり、NFBが大量にかけられていることから鳴りが窮屈 https://onkikan.com/marantz/ |
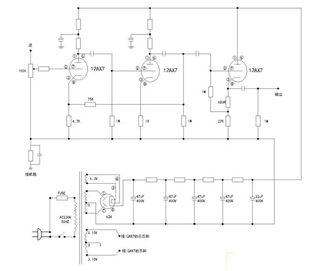
| aliexpressで以下のキットが有る ただ送料が高い 20251007 マランツ7プリアンプの最新クラシックエディションm7チューブプリアンプベース12ax7b * 3 6z5p * 1 diyキットまたは完成ボード 10,476円送料: 7,199円 ![]() |
![]() |
| 夢クラフト ph7 金田アンプの世界 |
| (C) Copyright 2001.ph7 All Rights Reserved. |